如果说美国的港口收费新规把航运业推上了“监管舞台”,那中国的最新反制则直接把聚光灯打到了股东名册。

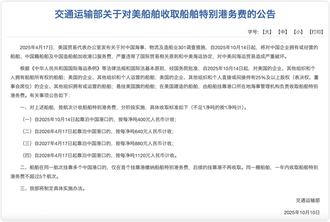
自本周二起,中国对与美国关联的船舶征收按净吨计费的特别港口费,并明确将股权结构纳入认定条件:只要公司由美国个人或机构直接或间接持有25%及以上权益(包括投票权与董事席位),旗下船舶在中国港口就要按净吨支付从每吨400元人民币起步、未来逐年加码的费用。这不是一次简单的“以彼之道,还施彼身”,而是一场将航运业从“船旗国”逻辑拉向“股东国”逻辑的制度重构。
更致命的是:中国是全球最大的海运货载需求源,无论是干散货、集装箱还是油运。这一规则的适用范围天然比美国版更宽、更深。对众多在资本市场融资的上市船东来说,最大的风险不在船哪造、旗挂哪国,而在股东到底来自哪里——尤其是美国。
规则是什么、意味着什么?

已公布的要点如下:
这套规则的“杀伤半径”远超美国。根据TradeWinds对上市船东股东结构的梳理,绝大多数公开上市的船东公司,美国投资者占比超过25%。换句话说,这不是在抓少数“美国船东”,而是在用投票权与董事席位光谱来定义“美国联系”,而这恰恰是华尔街长期深度参与全球航运股权融资的现实。
谁在靶心上不看船造哪,看钱来自谁:航运进入股权地缘政治时代
从细分板块来看,越大、越远洋、越靠中国货流的公司,越难躲开这一次的“股权识别”。
VLCC板块:International Seaways、DHT Holdings、Tsakos Energy Navigation、Navios Maritime Partners等公司的美股东占比超25%。超大型油轮的净吨规模庞大,按净吨征收意味着单航次费用可能高到足以改写航次盈亏。
干散货(卡波)板块:SFL Corp、Norden、Star Bulk、Navios、Safe Bulkers、Diana Shipping均高于25%。这些公司的主力航线与中国铁矿石、煤炭、谷物进口需求绑定,避不开中国港口。
LPG板块:Dorian LPG位列其中。

图片版权归:TradeWinds所有
低于25%阈值的公司:Seanergy约18%、Danaos约19%、Frontline约21%,目前看来处在“安全线”之下,但在流动股权结构与被动指数基金变动下,这条线并不牢靠。
更棘手的是,如果中国未来将规则延伸至租家(charterers),那些在中国需求侧拥有举足轻重影响力的大宗商品巨头也会被“股权问题”牵连。Vale、Rio Tinto、Anglo American、BHP,都在美国上市且拥有可观的美国投资者持股。Bloomberg数据显示,Vale的美国投资者占比高达85.3%。一旦租家层面被纳入,市场传导将从“船东端的港口费成本”升级为“货权端的全链条成本重估”。
双重夹击的样本:Pacific Basin
值得关注的一个“示范案例”是总部与上市地均在香港的Pacific Basin。这家公司多数船舶悬挂香港旗,根据美国贸易代表办公室(USTR)301相关规则,进入美国港口可能受到美国端的特殊费用或限制。同时,Bloomberg数据显示其美国投资者占比超过50%,在中国端又踩中25%的门槛。公司此前明确表示没有计划退出香港或迁册新加坡,但也曾公开提及可能通过改旗或调整架构维持竞争力。当港口费成为跨法域的双重负担,改旗、改架构不再是“优化”,而可能是“保命”。
成本的真正含义:不是价格表,是话语权重配比
按净吨计费的技术细节尚需监管层进一步澄清,但可以肯定的是,这不是零敲碎打的小钱。净吨(NT)指标对大型远洋船型而言动辄数万甚至更高。以粗略量级做一个保守测算:在每净吨400元的初始费率下,大型船型单航次的港口费支出可能直逼百万元乃至数百万元人民币级别;随着费率阶梯逐年抬升,这项成本将成为影响航次配载、靠港策略与合约条款的硬约束。
而它真正的影响,并非把航次利润做一次线性扣减,而是把“谁来为中国货流服务”这件事从价格竞争变成股权竞争——美国资金色彩越重,进入中国港口的隐性门槛越高。这是港口费,也是“股权色谱费”。
行业的结构性后果:去华尔街化、去美国旗化、去美国船厂化
可预见的行业级连锁反应包括:
股权结构重塑:上市船东将系统性评估美国持股比例、投票权安排、董事席位组成,尝试通过增发、定向配售、回购、引入非美资本、家族化持股等方式,把美国股东占比压到阈值以下。被动指数基金与托管持股如何计入,将成为合规焦点。
改旗与资产配置:美国旗与美国建造船舶的显性识别度高,成为“第一批被重排”的风险资产。船东可能加速转向其他旗国与船厂,以降低身份暴露。
融资生态迁移:长期以来,纽约与美国资本是航运企业的重要融资来源。港口费制度把“美国资本的低成本优势”转化为“靠中国港口的高成本劣势”,将推动企业更积极寻求欧洲、亚洲资本市场与私募渠道,甚至推动“退美转欧/转亚”的再上市潮。
运力与航线再均衡:非美股权色彩的船东将在中国相关航线获得定价与中标优势,运力向这些公司倾斜,市场份额再分配,运价结构重写。

被忽视的难题:谁是“美国投资者”,谁来界定
这一规则的真正复杂度在于“可执行性”。全球上市公司股权高度流动,被动指数基金与托管银行持股的实际受益人往往难以瞬时穿透。若按名义持股地或托管机构所在地认定,可能出现与“实际所有权”不一致的偏差。港口管理机构是否具备核验能力?企业如何提供被广泛接受的证明材料?这关系到规则的可操作与争议频率。
另外,投票权与董事席位作为认定指标,是对“控制力”的强调,也是对“金融身份”的深度切割。企业可能会出现“为降费而降投票权、为保业务而调董事”的治理重构,这将牵动公司长期治理质量与资本市场估值。
船舶特别港务费的技术外壳下,是地缘政治的硬芯。美国在其港口端对中国关联船舶加码,中国以更宽广的适用面与更陡峭的费用阶梯回应。这是海运版的“关税—反关税”,但比关税更“聪明”:它不直接碰货物,而是精准作用于运力与资本结构,逼迫全球海运的资本与资产在地缘政治坐标系中重新选边站。
对市场的直接影响包括:首先是,运价趋强与波动加大:靠中国港口的高认定成本将推动特定航线的运价中枢上移,并因规则澄清与执行差异产生高波动。
其次是非美资本船东的份额提升:具备低认定风险的船东将获得议价权,运力供给向其集中。
第三是,船舶资产定价重估:美国旗/美国建造船舶的二手市场估值承压,资产流动性下降;非美资产受追捧。
战略底线与行业自救
这不是一场可以靠“谈一次价格”解决的冲击,而是一次考验航运业底层治理与资本结构韧性的长周期博弈。对船东而言,必须把股权穿透与合规治理升格为与安全、技术并列的核心能力,把“谁的船”“谁的钱”“去哪儿靠”三件事放在同一个决策框架之中。对货主而言,要接受“从选择更便宜的船东,转向选择更合规的船东”的逻辑迁移,用合约、组合与谈判重塑供应链安全。
更重要的是,行业需要在协会层面形成合规标准化与信息透明的共识,推动监管层对复杂股权场景给出可操作、可核验的路径;同时建立与政策的“双向沟通”机制,既尊重地缘政治的大势,又争取市场运行的基本可预期性。
航运业一直自诩为全球化最后的基础设施之一:海上的自由、港口的开放、资本的跨境流动。如今,一张港口费清单把这些理所当然变成需要重新验证的前提。中国的新规不是一纸“收钱的通知”,而是一把精准的手术刀,逼迫全球航运在资本与治理上作出选择。
谁能在这场“股权地缘政治化”的新赛局里活得更好?答案很可能不是谁跑得快、谁船更大,而是谁的资本更聪明、结构更干净、治理更敏捷。在这一点上,航运的未来不会在航道图上画出来,而会在股东名册与董事会里写出来。
新闻线索、商务咨询
联系邮箱:info@shipping-weekly.com