航空旅(FlightGlobal)消息,1月30日下午,国内三大航发布2025年度业绩预告。中国国航、中国东航深陷亏损困境,而南方航空却成功扭亏为盈,几家欢喜几家愁的局面跃然纸上。

国航东航:亏损阴霾下的艰难挣扎
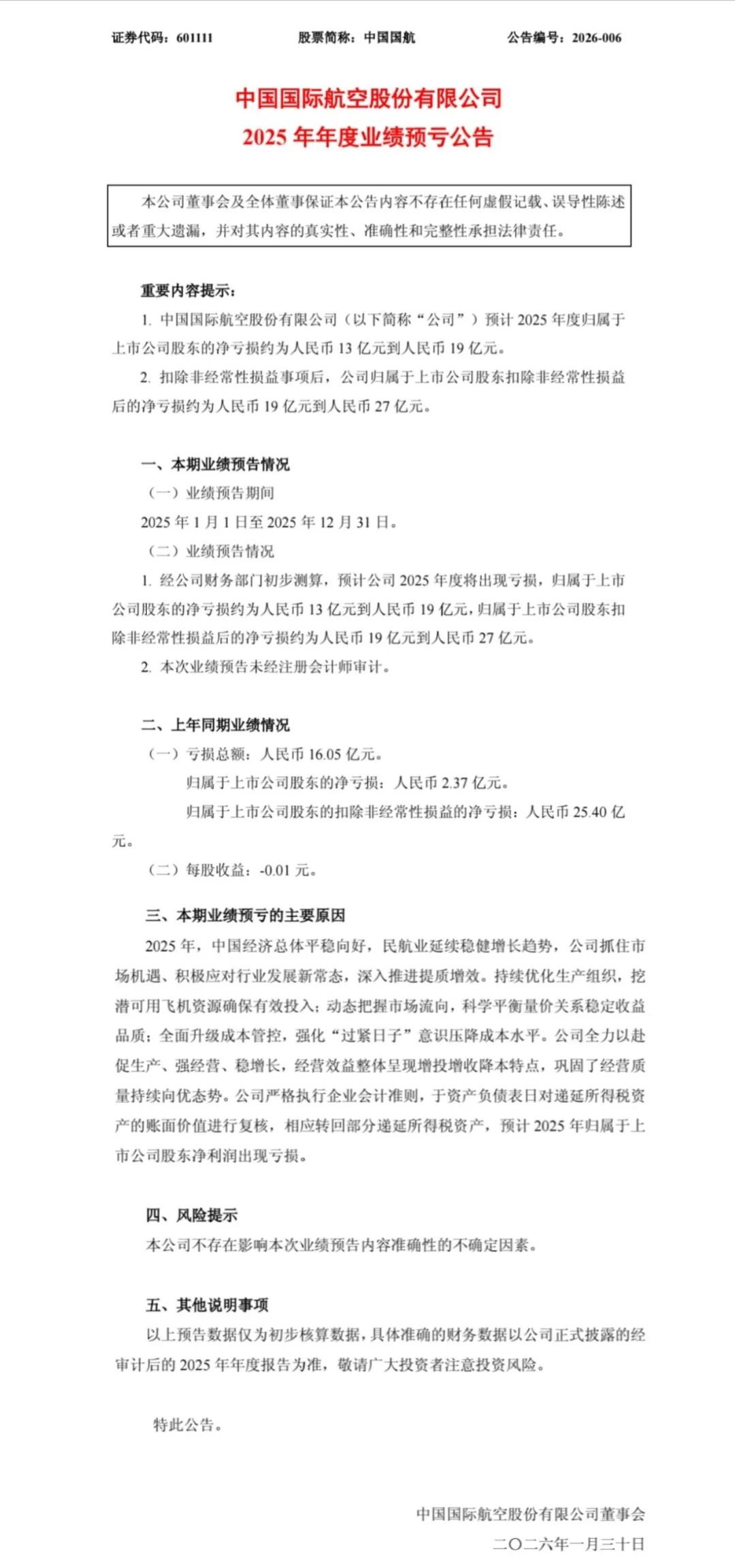
中国国航预计2025年度归属于上市公司股东的净亏损约为人民币13亿元到19亿元,扣除非经常性损益事项后,净亏损更是高达19亿元到27亿元。回顾2024年,国航亏损总额为16.05亿元,归属于上市公司股东的净亏损2.37亿元,扣除非经常性损益的净亏损25.40亿元。

尽管2025年国航在经营上积极作为,优化生产组织、平衡量价关系、升级成本管控,努力呈现出增投增收降本的态势,巩固经营质量持续向优的态势,但递延所得税资产的转回,却如同一记重锤,将公司拖入亏损的深渊。

中国东航的情况同样不容乐观。2025年度预计利润总额约为人民币2亿元至3亿元,看似有扭亏为盈的迹象,但归属于上市公司股东的净利润却预计为人民币 -13亿元至 -18亿元,扣除非经常性损益事项后,更是达到 -27亿元至 -33亿元。与2024年利润总额 -39.04亿元、归属于上市公司股东的净利润 -42.26亿元、扣除非经常性损益的净利润 -49.83亿元的惨淡业绩相比,虽有改善,但仍未摆脱亏损的阴影。

东航在2025年夯实安全基础、优化航线网络、提升营销能力、推进数字化转型等方面下了不少功夫,运输总周转量和旅客运输量也实现同比增长,利润总额预计扭亏为盈,可递延所得税资产的调整,再次让股东净利润陷入负值。

国航和东航的亏损,反映出民航业在成本控制与会计准则运用上的困境。尽管两家公司在经营层面积极进取,努力提升运营效率和市场竞争力,但递延所得税资产这一会计因素,却在一定程度上掩盖了其经营改善的成果,让投资者难以准确判断公司的真实经营状况。这也暴露出民航企业在财务管理和风险应对方面,仍存在需要改进和完善的地方。

南航:逆袭背后的成功密码
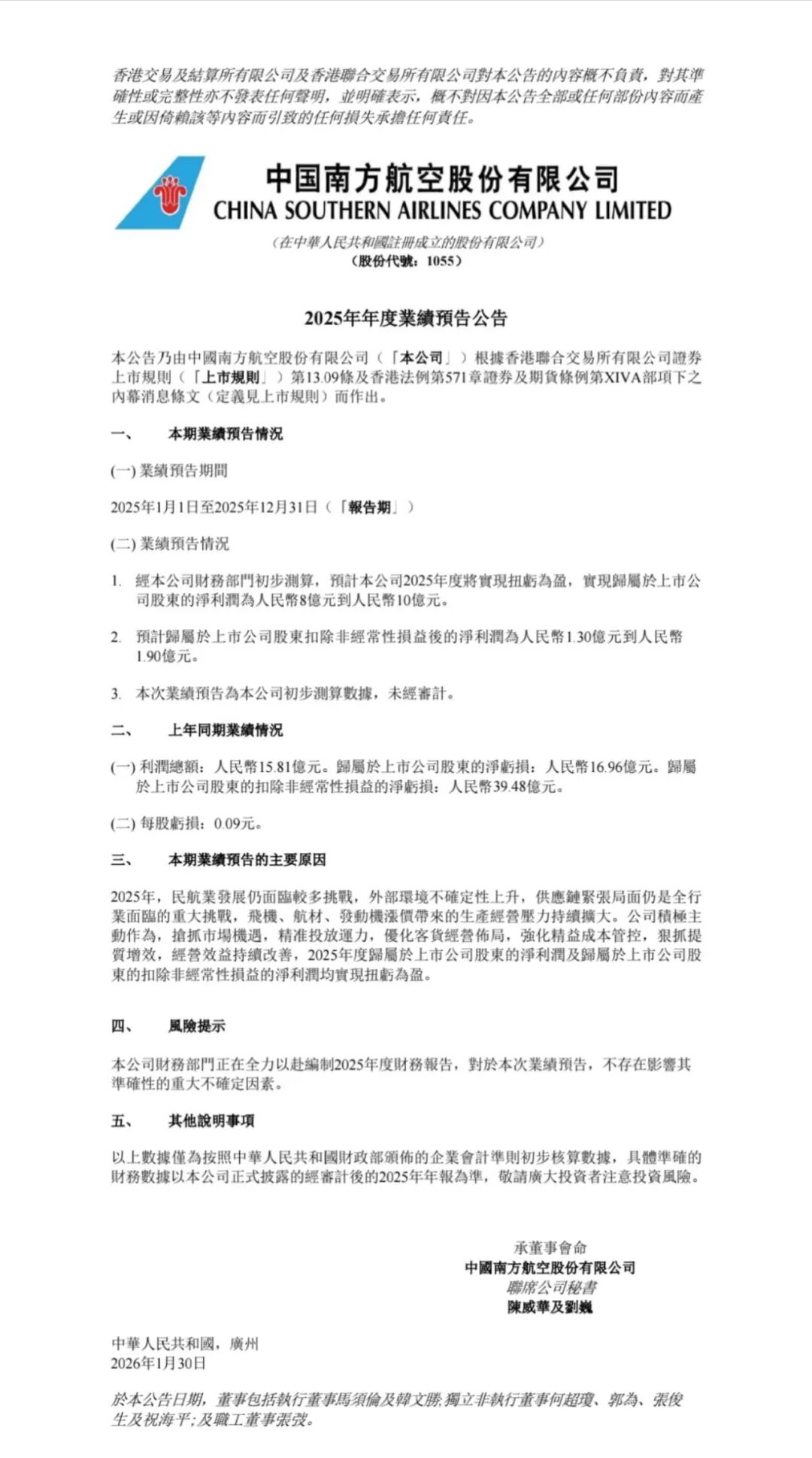
与国航、东航形成鲜明对比的是南方航空。南方航空预计2025年归属于上市公司股东的净利润为8.00亿元至10.00亿元,成功实现扭亏为盈,而上一年同期还亏损16.96亿元。南航能够逆袭,关键在于其积极抢抓市场机遇,精准优化客货布局,强化精益成本管控。

在市场机遇的把握上,南航敏锐地捕捉到市场需求的变化,及时调整航线布局和运力投放,满足不同客户群体的出行和货运需求。在客货布局优化方面,南航根据市场趋势,合理分配客运和货运资源,提高资源利用效率,实现客货协同发展。而在成本管控上,南航更是下足功夫,通过精细化管理,降低运营成本,提高盈利能力。这种全方位的经营策略调整,使得南航在市场竞争中脱颖而出,成功实现盈利。

南航的成功逆袭,为民航业提供了宝贵的经验借鉴。它表明,在复杂多变的市场环境下,民航企业不能仅仅依赖于市场的自然增长,更要主动出击,通过优化经营策略、提升管理效率、加强成本控制等方式,增强自身的核心竞争力。只有这样,才能在激烈的市场竞争中立于不败之地。

2025年民航业的业绩分化,给整个行业敲响了警钟。国航和东航的亏损,提醒民航企业要高度重视财务管理和会计准则的运用,加强对递延所得税资产等会计因素的管理和监控,避免因会计调整对业绩产生重大影响。同时,要进一步优化经营策略,提升运营效率,降低成本,增强抵御市场风险的能力。南航的成功逆袭,则为行业树立了榜样。它证明了通过积极的市场策略调整和精细化的管理,民航企业能够实现业绩的逆转。未来,民航业应加强行业内的交流与合作,分享成功经验,共同推动行业的发展。

展望2026年及未来,民航业仍面临着诸多挑战和机遇。随着经济的持续发展和人们生活水平的提高,民航市场需求有望继续增长。但同时,行业竞争也将更加激烈,油价波动、汇率变化等外部因素也将给民航企业带来不确定性。民航企业需要保持敏锐的市场洞察力,不断创新经营模式,提升服务质量,加强风险管理,以适应市场的变化和挑战。2025年民航业的业绩分化,是行业发展过程中的一个缩影。国航和东航的亏损与南航的逆袭,形成了鲜明的对比,也为行业提供了宝贵的经验教训。在未来的发展中,民航企业应吸取教训,借鉴经验,不断提升自身的竞争力,共同推动民航业实现高质量发展。
相关合作联系方式:FlightGlobal2028

新闻线索、商务咨询
联系邮箱:info@shipping-weekly.com